“There is no delight in owning anything unshared”
Lucius Annaeus Seneca the Younger, Roman Stoic Philosopher
When you’re involved in a really fun project or know a really cool trick, you want to share it with the world…especially when you believe this knowledge will help others. My really fun project and collection of exciting tricks are embodied in the structural equation modeling platform in JMP Pro. Sharing the unique features of our structural equation models (SEM) platform brings me absolute joy! Why? Because I spent countless hours, spanning more than 10 years, fitting SEMs in difficult-to-use software; believe me when I say that I know the many pain points alleviated by the SEM platform in JMP Pro.
As a statistical software developer, I’ve been privileged with the opportunity to revamp SEM software, to rethink the approach of fitting SEMs and to facilitate the process of doing so. After a little more than two years of development work with an outstanding team, I couldn’t be happier with the outcome! And best of all, we are just getting started.
I’ve written before about the unique advantages of fitting SEMs in JMP Pro 15, but with the release of JMP Pro 16, there’s a lot more to celebrate:
What’s the buzz about?
- Efficiency is everything. There are major gains in workflow when models are collected in one place. Statistical comparisons, tweaks in specification, and side-by-side comparison of results are just some of the things you can do much more efficiently in JMP Pro, especially when paired with interactive shortcuts. Say goodbye to folders with dozens of individual model output files. Preview some of the time savings you can enjoy in this video.
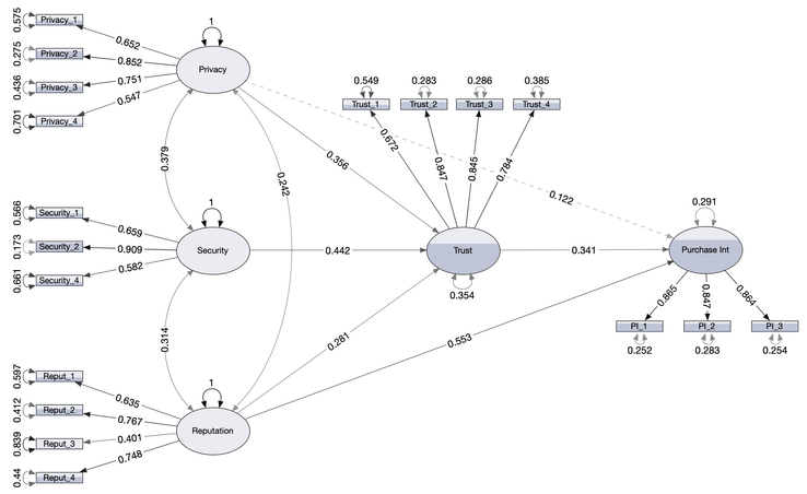
- Path Diagram functionality is unparalleled. If you’re like me, the insights your models unveil are more important than the path diagrams that illustrate them. But JMP’s outstanding path diagrams are likely to make you cherish them just as much because they convey insights like no other! Indeed, I felt compelled to write a whole other blog post (with cool demo videos) just on this topic: Can your SEM path diagrams do this?

- Visualizations speak louder than words. Whether you’re seeking to explain SEM results to students, to stakeholders in your company, or to a funding agency, good visualizations will always help you make your case. The SEM platform in JMP Pro has powerful visualizations peppered around multiple statistics – from residuals to effect profiling to measures of reliability and validity for surveys and tests.

- Alerting you to trouble…before it happens. After fitting a model, nobody likes reading obscure error messages that require difficult (and time-consuming!) detective work to resolve. The SEM platform in JMP Pro has a dynamic status indicator to alert you – during model specification – to potential trouble down the road, saving you lots of time and headaches. Check out this video for a taste of how we help you avoid common mistakes.
So now that I’ve revealed our great collection of tricks, don’t hold back on the delight of sharing them with others! And if you’ve never used our software before, a free introductory webinar will ease the learning curve so you can get started with SEM right away. You can also read a SEM-specific tutorial published in the Structural Equation Modeling journal (coming March 15, 2021), or read about how a professor and CEO enjoys using our SEM platform in his research.